徽商期货有限责任公司(以下简称公司)成立于1996年2月,是经中国证监会批准成立的安徽省第一家期货公司。
公司是安徽省属国有全资大型流通企业徽商集团旗下企业,目前在北京、上海、深圳、广州、大连、郑州、武汉等城市设立27家分支机构,并在香港设立徽商期货国际(香港)有限公司,在上海自贸区设立徽丰实业(上海)有限公司。
公司是中国证券业协会、中国期货业协会、中国证券投资基金业协会会员单位、中国银行间市场交易商协会会员,拥有上海期货交易所、大连商品交易所、郑州商品交易所、中国金融期货交易所、广州期货交易所交易结算会员资格以及上海国际能源交易中心会员资格,具有商品期货经纪、金融期货经纪、期货投资咨询、资产管理以及基金代销业务资格。子公司徽丰实业提供基差贸易、仓单服务、合作套保、场外衍生品业务、做市业务等风险管理业务。
在全国期货行业中,公司客户数量、期货交易量、期货业务收入及净资产收益率均名列前茅。公司获得全国“青年文明号”,安徽省“廉政文化建设示范点”,安徽省“省属企业文明单位”,安徽省国资委“先进基层党组织”,中国财经风云榜“投资者满意期货公司”,《期货日报》《证券时报》“中国区域影响期货公司”等260余项荣誉。公司“金钥匙”党建品牌纳入省国资委基层党建“领航”计划示范库。
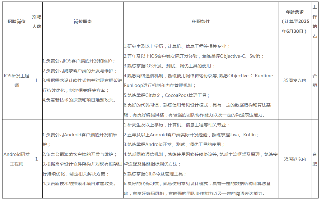
一、招聘岗位

二、报名条件
(一)基本条件
1.具有中华人民共和国国籍。
2.政治立场坚定,具有较高的政治素养,拥护党的路线、方针、政策,遵守国家法律法规。
3.认同公司的企业文化,有正确的人生观,敢于担当,具备敬业精神、协作精神、学习精神、奉献精神和创新精神。
4.具有较好的职业操守和个人信用记录。
5.身心健康,能够正常履行岗位职责。
(二)岗位任职条件
见招聘岗位要求。
(三)有下列情况之一者不得报名
1.现役军人。
2.受到组织处理或者党纪政务处分等影响期未满或者期满影响使用的。
3.曾因犯罪受过刑事处罚的人员和曾被开除公职、开除党籍的人员,涉嫌违纪违法正在接受审查调查尚未作出结论的。
4.被依法列为失信联合惩戒对象的人员。
5.与徽商期货公司在职员工存在夫妻关系、直系血亲、三代以内旁系血亲、近姻亲关系的。
6.存在法律法规规定的其他不得报名情形的。
三、招聘程序
本次招聘按照发布公告、报名、资格审查、测试、考察、公示、体检与录用等程序依次进行。
(一)发布公告
本次招聘通过安徽省徽商集团有限公司网站/公众号、前程无忧网、智联招聘等发布招聘信息。
(二)报名方式
本次招聘以电子邮箱投递材料的方式进行报名,邮件标题为“岗位+姓名+联系方式”,相关材料发送至公司招聘邮箱rlzyb@hsqh.net。报名须提交以下材料:
1.报名表,填写时保证各项信息完整、真实、准确、有效,提供电子版和签字扫描件。扫描下方二维码查看报名表。

2.有效身份证正反面、学历学位证书、学信网在线验证报告。
3.职称或职业资格证书扫描件(如有)。
4.获奖证书等相关材料扫描件(如有)。
(三)报名截止时间
自公告在徽商集团官方网站发布之日起至2025年7月13日,该时间内如提前招聘到合适人选,该岗位招聘即行结束。
(四)简历筛选
根据招聘岗位所需条件、候选人提供的简历和资料进行简历筛选,择优确定进入测试环节的人员。经筛选不符合条件或不具备竞争优势的,不再另行通知。若岗位招聘人数与通过简历筛选人数比例低于1:3,视情况延长报名时间或取消招聘计划。
(五)测试
测试采用笔试(岗位2、3不含笔试)、性格及职业风险测评、半结构化面试的形式进行,具体时间、地点根据工作进展情况另行通知。
(六)考察
综合考虑测试表现情况,择优确定考察对象,根据当前任职情况,采取背景调查或其他合适方式进行考察。如考察对象不配合或考察发现不宜录用的,可根据测试成绩依次递补或取消该岗位招聘计划。
(七)公示
根据候选人信息、测试、考察等情况,提出拟录用人选建议,报公司会议研究确定后在徽商集团公司官网、徽商期货公司网站公示5个工作日。公示期内收到问题反映经查实影响录用的,取消录用资格。
(八)体检与录用
公示无异议或有异议但不影响录用的,拟录用人选应按公司要求进行体检。体检合格的,按公司有关规定办理入职手续。
四、薪酬福利
公司为聘用人员提供具有竞争力的薪酬,按照薪酬和绩效管理相关制度,享受对应职级的同等薪酬待遇和福利待遇,并提供宽阔的发展平台和丰富的学习培训机会。
五、相关说明
1.本公告涉及计算年龄、工作年限等的,均计算至2025年6月30日。
2.应聘人员的应聘信息必须与本人实际情况、报名条件和岗位要求相一致。凡弄虚作假通过资格审查及实际情况与报考条件规定不符的,一经查实,即取消测试、聘用等资格,已经入职的,依法解除劳动关系。
3.徽商期货公司有权根据报名情况,调整、取消或终止本次招聘工作,并在法律允许的范围内对本次招聘享有最终解释权。
4.招聘过程中因应聘人员电话、短信等通讯不畅导致无法收到通知或未及时回复的,后果由应聘人员本人负责。
5. 本公告未尽事宜由徽商期货公司人力资源部负责解释,咨询电话:0551-62879983。


Copyright C 2025All Rights Reserved 版权所有 合肥招聘网科技有限公司
皖ICP备2021004308号-3
公安备案号:34012202341107 号
地址:合肥肥东中小企业服务平台201办公室 EMAIL:HR@cnzrc.com
ICP经营许可证:皖B2-20210355 人力资源证: 3401220020号
Powered by PHPYun.